Secretário de Transportes Guilhermino Pires envolvido
Por Rômulo Rocha – Do Blog Bastidores
CADÊ O DINHEIRO?
– Finalmente um empreiteiro resolve levar ao TCE suspeitas que envolvem estradas vicinais;
– Pastas das Cidades e SETRANS entram em conflito ao licitar uma das famosas estradas vicinais, que tanto despertam suspeitas no Piauí;
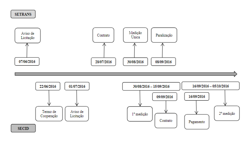
– A situação é tão inusitada que os órgãos chegaram a atestar no mesmo dia medições para verificação da obra: foi no dia 30 de agosto de 2016. E deu certo;
– Análise dos dados segundo o órgão técnico do TCE: a Secretaria das Cidades e a Secretaria dos Transportes licitou, contratou e destinou recursos para uma mesma obra
– Ainda tem um porém: o custo do quilômetro na SETRANS foi de R$ 25.608,62, já nas Cidades, R$ 28.497,99
____________________________________________
CONGESTIONAMENTO
A empresa Mandacaru Terraplanagem LTDA, que é de Petrolina, Pernambuco, denunciou ao Tribunal de Contas do Estado (TCE) algo que se tornou comum no Piauí, a sobreposição de obras de estradas e pavimentações.
Segundo a empresa, a Secretaria de Transportes e a Secretaria das Cidades licitaram o mesmo trecho. Esclarece que foi vencedora da Tomada de Preços Nº 028/2016 em obra orçada em valor próximo a R$ 1 milhão.
A obra licitada tinha como objeto a execução de serviços de recuperação de estrada vicinal de 34 km, cujos trechos passavam pelas localidades Buriti de Castelo, Capimpuba e Fazenda São José, no município de São Félix, no Piauí.
Ainda segundo a Mandacaru, e empresa foi “surpreendida” com a informação de que a Secretaria de Transportes também licitou o mesmo trecho.
A confusão começa a ficar pior quando a SETRANS afirma que licitou o trecho primeiro. “A defesa argumentou que a referida licitação no âmbito da SETRANS foi iniciada em 07.06.2016, tendo sido, portanto, anterior à celebração do Termo de Cooperação Técnica entre a Secretaria de Estado das Cidades do Piauí e a Prefeitura de São Félix, assinado em 22.06.2016”, informa relatório técnico do TCE, que apura o caso.
A SETRANS argumentou ainda que o procedimento licitatório “foi realizado conforme o princípio básico da publicidade, conforme determina o Estatuto dos Contratos e Licitações (Peça 9, fl. 27/64). Esclarece que as sessões públicas ocorreram em 30.06.2016, 08.07.2016 e 19.07.2016. A homologação do julgamento da licitação, por sua vez, ocorreu em 20.07.2016, seguida da adjudicação do objeto na mesma data. Em ato subsequente, foi celebrado, em 26.07.2016, o contrato nº 45/2016, o contrato nº 45/2016, cujo extrato foi publicado em 28.07.2016, no Diário Oficial do Estado”.
11,6 KM DE SOBREPOSIÇÃO
A análise dos dados pelo órgão técnico da Corte de Contas não titubeia. Eles indicam “licitação e contrato de serviços em trechos coincidentes, recuperação de uma estrada vicinal, ocorrida em dois órgãos distintos do Poder Executivo Estadual: na Secretaria de Transportes e, simultaneamente, na Secretaria das Cidades, ou seja, dois órgãos estaduais licitando, contratando e aplicando recursos em uma mesma obra”.
Ainda segundo órgão técnico, “dados extraídos do Software Google Earth (reprodução de imagem que abre essa matéria), apontam uma superposição de aproximadamente 11,6 km de serviços, exatamente no Trecho Capimpubo a Buriti do Castelo, contratados por ambas as secretarias”.
O Tribunal de Justiça do Piauí chegou a determinar que a SETRANS paralisasse a obra.Mas a pedido da nova administração do município de São Félix, o processo foi extinto.

O documento da Corte de Contas afirma também que “diante do exposto”, houve “um expressivo prejuízo ao erário pela contratação e pagamento do mesmo trecho no mesmo período, por órgãos distintos”.
QUEM PEGOU PRIMEIRO?
“Para a determinação da responsabilidade pelo prejuízo presumido, torna-se necessário a apresentação de justificativas por ambas as Secretarias que licitaram a mesma obra, e esclarecimentos dos respectivos fiscais que realizaram as medições no mesmo trecho, para que esta Unidade Técnica, diante de ambas as defesas, possa apontar os níveis de responsabilidade de cada órgão”, traz o documento.
Para isso, foi sugerido que o secretário de Estado Guilhermano Pires e o diretor de Transportes Modais da SETRANS, Osvaldo Leôncio da Silva Filho, que assinou o boletim de medição consolidado da obra, venham aos autos para se explicarem.
Do outro lado o secretário, na ocasião, das Cidades, Fávio Xavier, e o engenheiro Benvindo Miranda, que assinou a medição pela pasta, também foram convocados a apresentar suas explicações.
A mais foi empregado cerca de R$ 310 mil.
Numa empresa privada o responsável por um rombo como esse estaria demitido.
A propósito, já foi feita licitação para pôr as plaquinhas?
(180graus)


